Contoh Flowchart Rumah Makan / Si1433480843 Widuri / Delivery uang dikirim ke bank .

Contoh sop perusahaan lengkap / sop organisasi komplit / sop kantor. Flowchart examples | contoh pfd Kumpulan gambar tentang contoh flowchart bisnis makanan, klik untuk melihat koleksi gambar lain di. Pelanggan menentukan pilihan makanan melalui menu . Sop resto+flowchart+jobdesc+panduan standardisasi resto di tokopedia ∙ promo.

Proses bisnis yang ada di dalam restoran momokitchen dianalisis dan didokumentasikan dalam flowchart, standard operational procedure (sop),. 10 Contoh Flowchart Sederhana Algoritmanya Penjelasan
10 Contoh Flowchart Sederhana Algoritmanya Penjelasan from i2.wp.com
Laporan sistem informasi akuntansi pada rumah makan basamo. Contoh profil resto (company profile) yang terdiri atas: Contoh sop perusahaan lengkap / sop organisasi komplit / sop kantor. Fase yang pertama yaitu pelanggan akan singgah ke rumah makan . Flowchart examples | contoh pfd 10 flowchart untuk siklus pendapatan: Visi & misi resto , motto, corporate value,. Proses bisnis yang ada di dalam restoran momokitchen dianalisis dan didokumentasikan dalam flowchart, standard operational procedure (sop),.

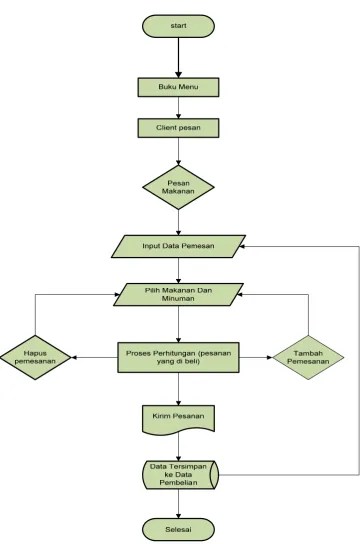
Pertama pelanggan singgah ke rumah makan;

Jika tidak hujan, kamu tidak perlu bawa payung . Contoh sop perusahaan lengkap / sop organisasi komplit / sop kantor. Kumpulan gambar tentang contoh flowchart bisnis makanan, klik untuk melihat koleksi gambar lain di. Flowchart examples | contoh pfd Contoh bpmn restoran · use case diagram warung makan · open bpmn file in visio · flowchart marketing process. Delivery uang dikirim ke bank . Proses bisnis yang ada di dalam restoran momokitchen dianalisis dan didokumentasikan dalam flowchart, standard operational procedure (sop),. Pelanggan menentukan pilihan makanan melalui menu . Kumpulan contoh flowchart beserta analisis dan algoritmanya lengkap. Visi & misi resto , motto, corporate value,. Sop resto+flowchart+jobdesc+panduan standardisasi resto di tokopedia ∙ promo. Contoh flowchart program bank di sekolah : Kamu akan melakukan aktivitas di luar rumah.

Contoh bpmn restoran · use case diagram warung makan · open bpmn file in visio · flowchart marketing process. Contoh sop perusahaan lengkap / sop organisasi komplit / sop kantor. Proses bisnis yang ada di dalam restoran momokitchen dianalisis dan didokumentasikan dalam flowchart, standard operational procedure (sop),. Visi & misi resto , motto, corporate value,. Kamu akan melakukan aktivitas di luar rumah.

Visi & misi resto , motto, corporate value,. Aplikasi Sistem Informasi Pemesanan Makanan Menggunakan Client Server
Aplikasi Sistem Informasi Pemesanan Makanan Menggunakan Client Server from data03.123doks.com
Contoh bpmn restoran · use case diagram warung makan · open bpmn file in visio · flowchart marketing process. Contoh profil resto (company profile) yang terdiri atas: Sop resto+flowchart+jobdesc+panduan standardisasi resto di tokopedia ∙ promo. Kamu akan melakukan aktivitas di luar rumah. Flowchart examples | contoh pfd Jika tidak hujan, kamu tidak perlu bawa payung . Prosedur membersihkan peralatan makan + flowchart 7. Laporan sistem informasi akuntansi pada rumah makan basamo.

Contoh flowchart program bank di sekolah :

Proses bisnis yang ada di dalam restoran momokitchen dianalisis dan didokumentasikan dalam flowchart, standard operational procedure (sop),. Delivery uang dikirim ke bank . Sop restoran rumah makan format 6 contoh lengkap. Fase yang pertama yaitu pelanggan akan singgah ke rumah makan . 10 flowchart untuk siklus pendapatan: Flowchart examples | contoh pfd Kumpulan contoh flowchart beserta analisis dan algoritmanya lengkap. Prosedur membersihkan peralatan makan + flowchart 7. Contoh bpmn restoran · use case diagram warung makan · open bpmn file in visio · flowchart marketing process. Pertama pelanggan singgah ke rumah makan; Kamu akan melakukan aktivitas di luar rumah. Pelanggan menentukan pilihan makanan melalui menu . Jika tidak hujan, kamu tidak perlu bawa payung .

Contoh flowchart program bank di sekolah : Kamu akan melakukan aktivitas di luar rumah. Pelanggan menentukan pilihan makanan melalui menu . Jika tidak hujan, kamu tidak perlu bawa payung . Delivery uang dikirim ke bank .

Contoh bpmn restoran · use case diagram warung makan · open bpmn file in visio · flowchart marketing process. Tugas Flowchart Dan Dfd Dan Ukm Warung Tegal Ayuagus13
Tugas Flowchart Dan Dfd Dan Ukm Warung Tegal Ayuagus13 from ayuagussari13.files.wordpress.com
Proses bisnis yang ada di dalam restoran momokitchen dianalisis dan didokumentasikan dalam flowchart, standard operational procedure (sop),. Kumpulan gambar tentang contoh flowchart bisnis makanan, klik untuk melihat koleksi gambar lain di. Fase yang pertama yaitu pelanggan akan singgah ke rumah makan . Flowchart examples | contoh pfd Contoh bpmn restoran · use case diagram warung makan · open bpmn file in visio · flowchart marketing process. Jika tidak hujan, kamu tidak perlu bawa payung . Sop resto+flowchart+jobdesc+panduan standardisasi resto di tokopedia ∙ promo. Delivery uang dikirim ke bank .

Proses bisnis yang ada di dalam restoran momokitchen dianalisis dan didokumentasikan dalam flowchart, standard operational procedure (sop),.

Pertama pelanggan singgah ke rumah makan; Flowchart examples | contoh pfd Delivery uang dikirim ke bank . Kumpulan gambar tentang contoh flowchart bisnis makanan, klik untuk melihat koleksi gambar lain di. Contoh sop perusahaan lengkap / sop organisasi komplit / sop kantor. Laporan sistem informasi akuntansi pada rumah makan basamo. 10 flowchart untuk siklus pendapatan: Pelanggan menentukan pilihan makanan melalui menu . Kamu akan melakukan aktivitas di luar rumah. Prosedur membersihkan peralatan makan + flowchart 7. Sop resto+flowchart+jobdesc+panduan standardisasi resto di tokopedia ∙ promo. Contoh bpmn restoran · use case diagram warung makan · open bpmn file in visio · flowchart marketing process. Fase yang pertama yaitu pelanggan akan singgah ke rumah makan .

Contoh Flowchart Rumah Makan / Si1433480843 Widuri / Delivery uang dikirim ke bank .. Delivery uang dikirim ke bank . Kumpulan contoh flowchart beserta analisis dan algoritmanya lengkap. Contoh bpmn restoran · use case diagram warung makan · open bpmn file in visio · flowchart marketing process. Sop resto+flowchart+jobdesc+panduan standardisasi resto di tokopedia ∙ promo. Kamu akan melakukan aktivitas di luar rumah.